carta aliran proses kerja

Visualisasikan aliran kerja proses dengan pantas dan mudah. B Kontrak Kerja mematuhi Protokol Pindaan MoU 2011.


3 3 Carta Alir Proses Kerja Penambahbaikan Modul Pembelajaran Dan Pengajaran P P Garis Panduan Pembangunan Modul P P Uthm

DAFTAR PERNIAGAAN ATAU SYARIKAT.

. Perisian carta alir untuk menarik aliran kerja yang paling kompleks dengan cepat dengan penyambung pintar pratetap gaya dan perpustakaan bentuk carta alir yang komprehensif. You can edit this template and create your own diagram. Proses Permohonan Kelulusan Pelan Ke Urusetia Pusat Setempat OSC.

Tugas myPortfolio senang boleh siap sejam. Penyediaan wawancara awal bangunan keyakinan analisis keperluan membentangkan aspek-aspek berguna produk mengatasi bantahan menjual dan membuat portfolio pelanggan yang menguntungkan dan cekap adalah tahap tertentu dalam proses jualan. Proses Keria Carta Aliran Kerja Borang-borang atau ruiukan-rujukan yang digunakan seperti surat keliling akta undang-undang HURAIAN UTAMA MPK Latar Belakang Kementerian I Jabatan a.

2 Identify the Value Stream Mengenalpasti Aliran Nilai Proses Yang Memberi Nilai Prinsip kedua ini diperlukan untuk mengenalpasti dan mencipta tindakan penting dan yang tidak penting yang dianggap merugikan waste untuk membantu perjalanan aliran kerja pembuatan produk atau perkhidmatan agar lebih cekap atau efisyen. CARTA ALIRAN PROSES KERJA Syor JABATAN TENAGA KERJA SEMENANJUNG MALAYSIA 1 Majikan yang hendak menggaji PDI perlu berurusan dengan MRA berdaftar dengan JIM yang diperakui oleh JTK sebgai agensi yang membekalkan PDI. Proses kerja dan carta aliran kerja aktiviti-aktiviti utama 11.

Proses Pengawalan Dan Pengukuran Prestasi Kerja-kerja Projek Pembangunan Dan Penyelenggaraan. Proses Kerja dan Carta Alir. View Carta Alir Proses Penghasilan Kerja Kursusdocx from MBA MBA at INTI International University.

Use Createlys easy online diagram editor to edit this diagram collaborate with others and export results to multiple image formats. Calon digalakkan untuk memilih lokasi kajian yang. Walau banyak kali aktiviti satu unit berpotongan dengan aktiviti-aktiviti unit lain.

Proses Carta Alir Kerja Kursus Dalam Perkhidmatan LADAP dalam Panitia atau Unit. 76 Carta Aliran Proses Kerja Carta Aliran Proses Kerja 12 Terima Kenderaan Kenalpasti Jenis Perkhidmatan Kerosakan dan Bincang NAMA PERNIAGAAN ATAU SYARIKAT NO. Carta alir kerja proses jualan menggambarkan langkah-langkah yang memastikan aliran kerja pada peringkat ini.

Aliran kerja proses boleh digariskan sepenuhnya daripada langkah pertama. Penerangan kerja hendaklah merangkumi perkara seperti jawatan lokasi tanggungjawab kelayakan kemahiran gaji dan faedah. PENERANGAN PROSES KERJA TANGGUNGJAWAB 1.

Senarai Jawatankuasa yang Dianggotai. Carta Aliran Dan Proses Kerja Pelupusan. Cara Menulis Penerangan Kerja Yang Baik 3Menarik Calon.

Senarai borang-borang yang digunakan. Memulakan dan membuat kajian kertas penyelidikan dan analisis dengan 8 langkah. Proses jualan carta alir kerja menunjukkan tahap-tahap ini.

Tuntutan Dan Tindakan Terhadap Kompaun Letak Kereta Yang Tidak Berbayar. Carta aliran kerja unit keselamatan 1. Latar belakang mengandungi catatan sejarah dan rasional penubuhan.

Antaramuka seret dan lepas intuitif dengan bar alat kontekstual untuk melukis dengan mudah. 9999999 77 Stok Permulaan Diperlukan Di samping membeli harta tetap dan kelengkapan kedai pembiayaan kewangan ini juga akan digunakan untuk. A Perlu melalui sistem APS Link-Up.

PROSES KERJA URUSAN PEGAWAI BARU PENGESAHAN PERJAWATAN PENGESA HAN BERPENCEN DAN PENGURUSAN PERSARAAN BIL. URUSAN PEGAWAI BARU Pelantikan secara tetap oleh Suruhanjaya Perkhidmatan Awa m Malaysia SPA dan menerima surat penempatan daripada Setia usaha. Senarai Semak bagi Aktiviti.

1 Mengenalpasti projek-projek yang telah siap dan sedia untuk diserah kepada pelanggan 2. Objektif jabatan carta organisasi upsi. Aliran kerja sebegini menggambarkan pengeluaran kereta dengan baik.

Urus Setia menyemak laporan. Https Melaka Uitm Edu My V2. Dalam dokumen Tatacara Pengurusan Stor Universiti TPS Pelupusan Halaman 28-50 Carta aliran dan proses kerja pelupusan adalah seperti di Jadual 1 dan Jadual 2.

Henry Gantt mereka carta eponim beliau antara tahun 1910 dan 1915 walaupun reka bentuk yang. Objektif upsi visi upsi misi upsi. Proses Permohonan Kelulusan Pelan Tambahan Dan Ubahan Bangunan.

Carta Aliran Kerja Carta Alit-an Kerja menjelaskan secara gambar rajah dengan penggunaan. 1 Ketua panitia merancang di dalam mesyuarat panitia dan melantik seorang guru menjadi. Piagam pelanggan upsi.

Proses Penyediaan Kertas Kajian Bagi Penentangan Naratif Bahagian Sumber Dan Penyelidikan Kafa Menerima arahan dari YM SUT dan Ketua Mengumpul bahan maklumat berkaitan kajian Mengenalpasti bahan Mencatat tajuk dalam Daftar Kajian B KAFA. Proses perniagaan dan carta aliran kerja disediakan untuk setiap aktiviti unit sendiri di perusahaan dengan Sistem Pengurusan Kualiti 2015. Peratusan penggunaan soalan dan bahan sumber panduan peningkatan kemahiran berfikir aras tinggi sains dan matematik.

Ini bermakna carta Gantt lebih dikenali secara meluas sebagai blok bangunan untuk templat aliran kerja. Creately diagrams can be exported and added to Word PPT powerpoint Excel Visio or any other document. A Calon menentukan lokasi kajian.

Senarai Undang-undang Peraturan dan Punca Kuasa. Langkah ini melibatkan sebarang inisiatif yang anda dan pasukan pengambilan pekerja anda akan ambil untuk mencari calon yang paling sesuai untuk jawatan kosong tersebut. CARTA ALIRAN KERJA UNIT KESELAMATAN 2016 _____ Mesyuarat Kali Pertama Latihan Mengosongkan Bangunan Sekolah Latihan Mengosongkan Bangunan dan Demontrasi Memadam Kebakaran Latihan Menggunakan Laluan tangga yang betul Mesyuarat Kali Kedua Program Simbol-simbol Keselamatan Asas.

Carta Aliran Kerja Proses Jualan ISO 9001. Untuk mewujudkan aliran kerja yang berkesan dalam perusahaan proses perniagaan yang sedia ada harus. Objektif visi dan misi universiti pendidikan sultan idris.


Carta Alir Dan Proses Kerja Keutuhan Pengurusan 3 Pdf


Carta Alir Proses Pengaturcaraan Pdf


Kpm Carta Alir Proses Pelaksanaan Program Pemulihan


Carta Alir Dan Gantt Chart Pdf


Contoh Template Carta Alir Proses Kerja Otosection


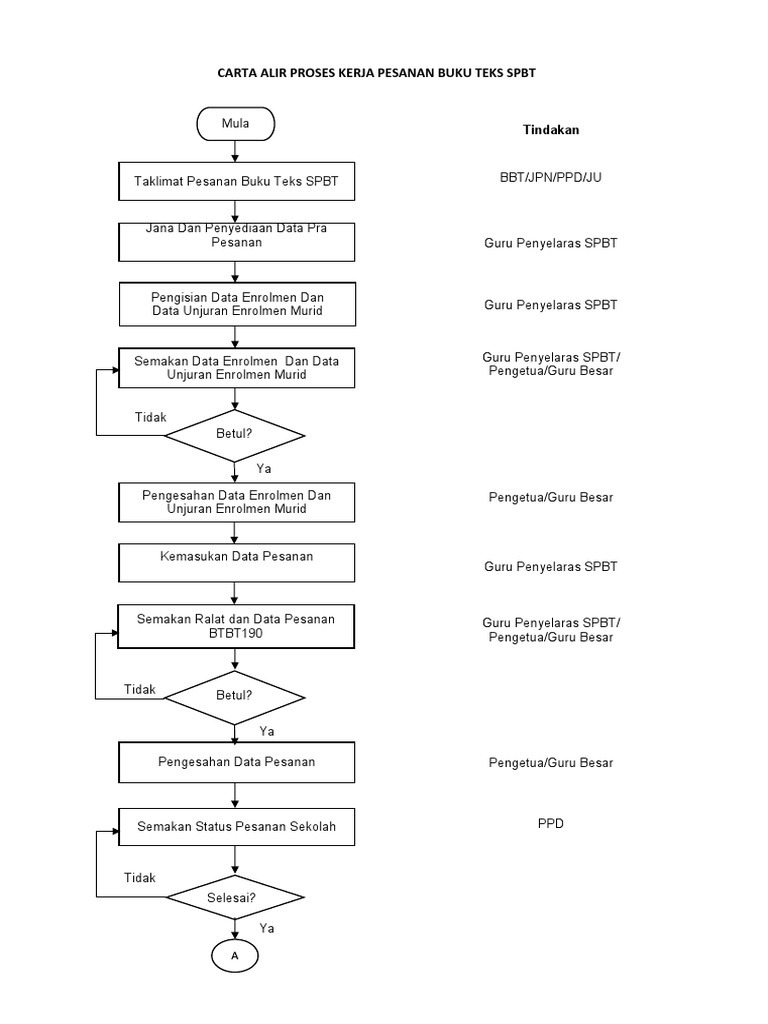
Carta Alir Proses Kerja Pesanan Espbt Pdf


Carta Aliran Proses Kerja Ocspaab


3 3 Carta Alir Proses Kerja Penambahbaikan Modul Pembelajaran Dan Pengajaran P P Garis Panduan Pembangunan Modul P P Uthm


Carta Aliran Proses Kerja Ocspaab


Doc Carta Alir Proses Kerja Nazif Rusli Academia Edu


Contoh Template Carta Alir Proses Kerja Otosection


Carta Aliran Kerja Mou


Carta Aliran Kerja Creately


Carta Aliran Kerja Flowchart Creately Otosection


Contoh Template Carta Alir Proses Kerja


Carta Aliran Proses Kerja Pdf


Contoh Carta Aliran Kerja Pdf


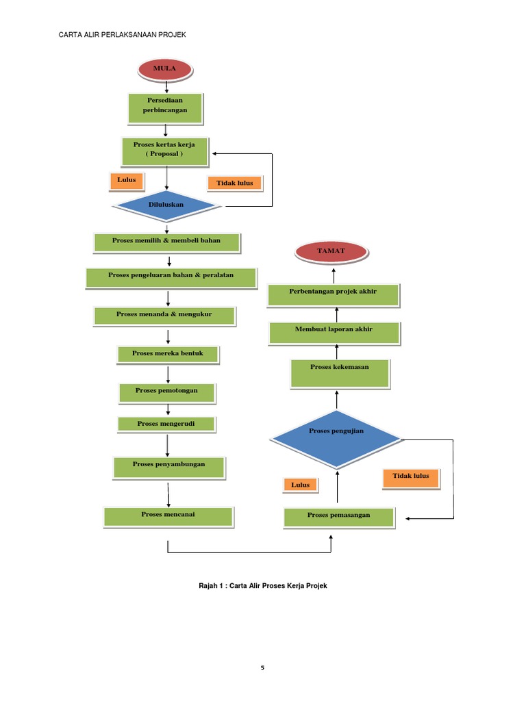
Carta Alir Proses Kerja Bagi Pengurusan Projek


Kumpulan Inovatif Dan Kreatif Alat Kawalan Kualiti Carta Aliran Kerja

Iklan Atas Artikel

Iklan Tengah Artikel 1